• 患者服务: 与癌共舞小助手
  • 微信号: yagw_help22

QQ登录

只需一步,快速开始

开启左侧

[治疗记录] 胆管癌5年:2023-12-19日抗战结束了

    [复制链接]
1365665 260 子弹 发表于 2019-11-2 10:54:35 |
累计签到:1458 天
连续签到:1 天
[LV.10]至尊爱粉
子弹  博士导师 发表于 2020-10-16 09:38:15 | 显示全部楼层 来自: 广东中山
本帖最后由 子弹 于 2020-10-29 16:55 编辑

2020-10-16
尝试:PD1+阿法替尼+依鲁替尼
说说换药的理由吧:BKM120一共使用过3次,虽然都是联合使用,但是都有效果。
我也是不喜欢把一种药物一口气就吃到耐药,我会把有效果的药物帮我们把肿瘤指标
降低以后,在人状态不差的情况下就去尝试一种药物,这种吃吃停停,指标次大幅度
上升时候再次启动还是有效果如:2992,7080,BKM120。所以这次让BKM120好好休息。
在群里面一个病友发的基因检测报告TP53在胆管里面的指导用药是依鲁替尼,广州一位
教授也经常給TP53患者使用依鲁替尼,所以我们就索性尝试一下,是否有效果等结果
-----------------------------------------------------------------------------------------------------------------------
2020-10-29
依鲁吃两天感觉到肝部隐隐做痛去做了CT 肾上腺转移还缩小,腹部疼痛考虑胆结石。
WechatIMG3993.jpeg
WechatIMG4011.jpeg
任何一件不可能完成的事情,都是被分解成无数件可能完成小事情一个一个解决的。

举报 使用道具

回复 支持 反对
累计签到:1458 天
连续签到:1 天
[LV.10]至尊爱粉
子弹  博士导师 发表于 2020-10-16 09:39:00 | 显示全部楼层 来自: 广东中山
SallyLi 发表于 2020-10-16 07:50
子弹,请问你家脑转是多发还是单发(我看验单上没说明)。我家双侧额顶叶多发,现在症状是头晕加重,精神差 ...


1:如果有相对应的突变靶点要找到入脑强的靶向药物
2:脑部放疗处理,你们多发的应该是要全脑放,具体得咨询放疗医生
任何一件不可能完成的事情,都是被分解成无数件可能完成小事情一个一个解决的。

举报 使用道具

回复 支持 1 反对 0
SallyLi  小学四年级 发表于 2020-10-16 11:04:44 来自手机 | 显示全部楼层 来自: 广东广州
谢谢您的回复,我家是卡瑞利珠第二针后持续头晕,做MR发现脑转的。

举报 使用道具

回复 支持 反对
累计签到:1458 天
连续签到:1 天
[LV.10]至尊爱粉
子弹  博士导师 发表于 2020-10-16 22:28:22 | 显示全部楼层 来自: 广东中山
本帖最后由 子弹 于 2020-10-17 21:41 编辑

胆管癌基因突变图解

1

1


1:EGFR / HER2
在胆管癌中受体酪氨酸激酶的表皮生长因子受体(ERBB)家族的异常表达。ERBB家族有四个不同的受体,包括ERBB1(EGFR),ERBB2(Her-2 ),ERBB3和ERBB4.
V777L突变是一种活化突变,对拉帕替尼具有抗性,拉帕替尼是一种可逆的EGFR和HER2双重抑制剂。但是,V777L突变对来那替尼是一种不可逆的EGFR和HER2双重抑制剂敏感。
激酶结构域突变的存在可以解释厄洛替尼的有限的成功,可逆EGFR抑制剂,在人类CCA临床试验。在这种情况下,不可逆的EGFR抑制剂如neratinib,afatinib和dacomatinib可能具有更大的效用

2:IDH突变
2-1ivosidenib在168例(截至2017年3月10日)患有晚期实体瘤(NCT02073994)的患者中进行了一项开放性,多中心,1期临床研究,该患者包括肝内胆管癌,软骨肉瘤和神经胶质瘤条件的患者并记录了IDH1突变的晚期实体瘤。患者在28天的周期中接受依维西尼的剂量为100 mg,每天两次,在剂量递增阶段,每天300–1200 mg,在研究的剂量扩展阶段,每天500 mg
在接受了 依维西尼治疗长达80周的患者中,接受肝内胆管癌预处理的患者(n = 73),ORR为5%(4/73;所有部分反应),并且有56%(41/73)的患者报告疾病稳定。在剂量递增和剂量扩展阶段的研究中位PFS为4个月,6个月和12个月PFS分别为39%和21%

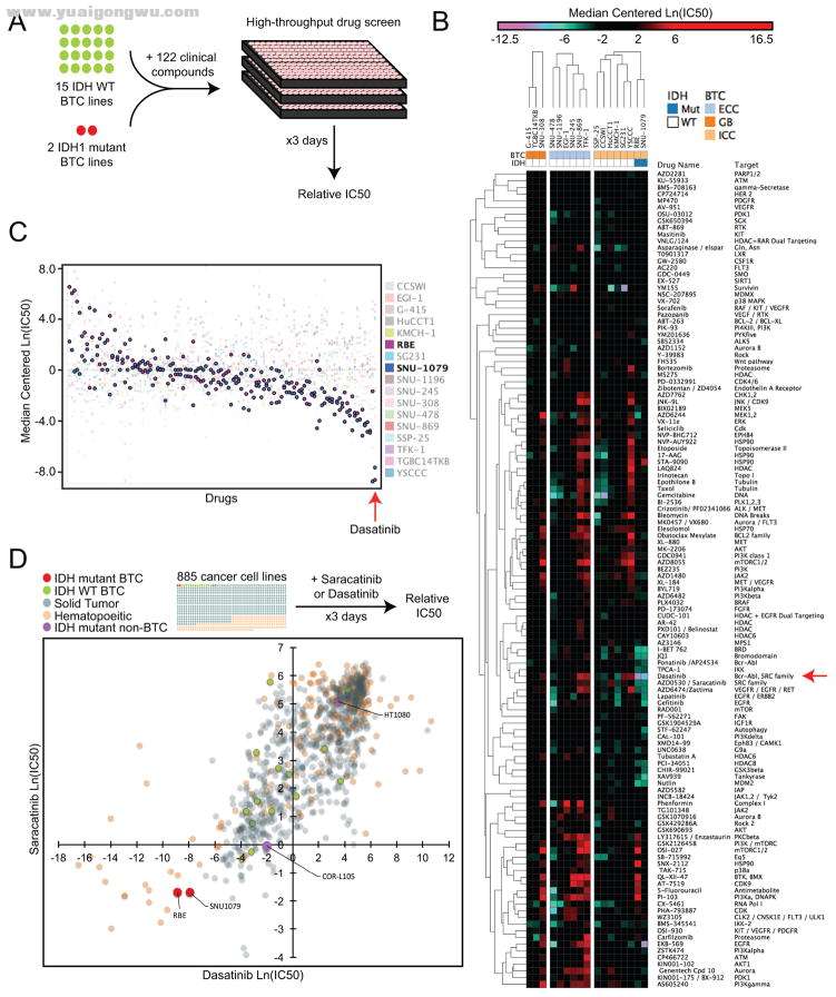
2-2最近证明具有突变IDH的iCCA细胞对SRC激酶具有独特的依赖性。因此,SRC抑制剂达沙替尼在突变IDH异种移植物中具有显着的抗肿瘤作用。
任何一件不可能完成的事情,都是被分解成无数件可能完成小事情一个一个解决的。

举报 使用道具

回复 支持 1 反对 0
everythingfine  小学五年级 发表于 2020-10-21 16:04:35 来自手机 | 显示全部楼层 来自: 云南昆明
子弹 发表于 2020-10-16 22:28
本帖最后由 子弹 于 2020-10-17 21:41 编辑

胆管癌基因突变图解


1:EGFR / HER2
在胆管癌中受体酪氨酸激酶的表皮生长因子受体(ERBB)家族的异常表达。ERBB家族有四个不同的受体,包括ERBB1(EGFR),ERBB2(Her-2 ),ERBB3和ERBB4.
V777L突变是一种活化突变,对拉帕替尼具有抗性,拉帕替尼是一种可逆的EGFR和HER2双重抑制剂。但是,V777L突变对来那替尼是一种不可逆的EGFR和HER2双重抑制剂敏感。
激酶结构域突变的存在可以解释厄洛替尼的有限的成功,可逆EGFR抑制剂,在人类CCA临床试验。在这种情况下,不可逆的EGFR抑制剂如neratinib,afatinib和dacomatinib可能具有更大的效用

2:IDH突变
2-1ivosidenib在168例(截至2017年3月10日)患有晚期实体瘤(NCT02073994)的患者中进行了一项开放性,多中心,1期临床研究,该患者包括肝内胆管癌,软骨肉瘤和神经胶质瘤条件的患者并记录了IDH1突变的晚期实体瘤。患者在28天的周期中接受依维西尼的剂量为100 mg,每天两次,在剂量递增阶段,每天300–1200 mg,在研究的剂量扩展阶段,每天500 mg
在接受了 依维西尼治疗长达80周的患者中,接受肝内胆管癌预处理的患者(n = 73),ORR为5%(4/73;所有部分反应),并且有56%(41/73)的患者报告疾病稳定。在剂量递增和剂量扩展阶段的研究中位PFS为4个月,6个月和12个月PFS分别为39%和21%

2-2最近证明具有突变IDH的iCCA细胞对SRC激酶具有独特的依赖性。因此,SRC抑制剂达沙替尼在突变IDH异种移植物中具有显着的抗肿瘤作用。

2-2最近证明具有突变IDH的iCCA细胞对SRC激酶具有独特的依赖性。因此,SRC抑制剂达沙替尼在突变IDH异种移植物中具有显着的抗肿瘤作用。
楼主,这段有出处吗

举报 使用道具

回复 支持 反对
累计签到:1458 天
连续签到:1 天
[LV.10]至尊爱粉
子弹  博士导师 发表于 2020-10-21 17:45:05 | 显示全部楼层 来自: 广东中山
本帖最后由 子弹 于 2020-10-21 17:51 编辑
everythingfine 发表于 2020-10-21 16:04
2-2最近证明具有突变IDH的iCCA细胞对SRC激酶具有独特的依赖性。因此,SRC抑制剂达沙替尼在突变IDH异种移 ...


很可惜论坛不能給地址链接
94CAF9C2-B094-4D55-8B49-6AED31AE9093.png
F47E803D-4318-4046-9FCF-66FF8C73F47B.png
67D83FA8-3FB6-406F-8500-AAAE513D8EF0.png
nihms857873f1.jpg
756D5BDC-07B5-4311-B619-6B2431E9AC68.png
nihms857873f3.jpg
nihms857873f4.jpg
3C3B2149-B280-4495-B53B-7922D1397ED2.png
222.png
任何一件不可能完成的事情,都是被分解成无数件可能完成小事情一个一个解决的。

举报 使用道具

回复 支持 反对
朱七七  小学四年级 发表于 2020-11-19 18:49:20 来自手机 | 显示全部楼层 来自: 中国
请问你用的pd1是哪款呢

举报 使用道具

回复 支持 反对
累计签到:1458 天
连续签到:1 天
[LV.10]至尊爱粉
子弹  博士导师 发表于 2020-11-19 19:43:04 | 显示全部楼层 来自: 广东中山
朱七七 发表于 2020-11-19 18:49
请问你用的pd1是哪款呢

信迪利
任何一件不可能完成的事情,都是被分解成无数件可能完成小事情一个一个解决的。

举报 使用道具

回复 支持 反对
池鱼  小学五年级 发表于 2020-11-23 15:02:07 来自手机 | 显示全部楼层 来自: 浙江
靶向药渠道能否告知一下,谢谢。

举报 使用道具

回复 支持 反对
池鱼  小学五年级 发表于 2020-11-23 15:05:22 来自手机 | 显示全部楼层 来自: 浙江
还有就是我父亲术后一直服用替吉奥,ca199一直是60多铁蛋白正常,脑转的一般症状是什么样的啊

举报 使用道具

回复 支持 反对

发表回复

您需要登录后才可以回帖 登录 | 立即注册

本版积分规则

  • 回复
  • 转播
  • 评分
  • 分享
帮助中心
网友中心
购买须知
支付方式
服务支持
资源下载
售后服务
定制流程
关于我们
关于我们
友情链接
联系我们
关注我们
官方微博
官方空间
微信公号
快速回复 返回顶部 返回列表